双高建设专题网

搜索

首页> 建设动态 > 建设成果

喜报|学校在第十八届“挑战杯”全国大学生课外学术科技作品竞赛重庆选拔赛中荣获佳绩

发布时间:2023-06-12 作者:招生就业处

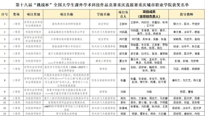
青春向党,科创报国。近期,第十八届“挑战杯”全国大学生课外学术科技作品竞赛重庆选拔赛决赛在西南大学举行,经过激烈角逐,学校共获得13个奖项其中一等奖2项,二等奖4项,三等奖7项,在获奖数量和获奖层次上均取得了历史新突破航空学院项目作品“重庆养老行业的研究报告”、科大讯飞大数据学院项目作品“全国县镇级水司智慧水务云平台”成功入选决赛,这是我校首次入围“挑战杯”全国大学生课外学术科技作品竞赛重庆市选拔赛决赛。

image.png

为迎接这次大赛,学校2023年3月全面启动本届竞赛组织工作,明确职责分工,确定由党委学生工作部、校团委牵头负责,协同各二级学院、各相关部门做好赛事的广泛动员、项目培育以及备赛指导工作。项目起初,全校共有41个项目、近370余名师生参与。经过二级学院选拔推荐、校级决赛,确定15个项目参加市级决赛。备赛期间,学校相关部门定期组织召开项目推进会,与项目团队师生共同研讨,多次邀请校内外专家,开展多轮次的项目文本审阅、集中辅导和路演答辩,不断打磨提升,提高项目质量,扎实推进各项备赛工作。

image.png

学校始终注重“专创”融合,系统培养学生创新精神、创业意识和创业能力,大力支持学生创新创业。将以此次大赛为契机,积极搭建创新平台,常态化做好学生创新创业竞赛工作,着力培养学生创新意识和实践能力,力争在创新创业工作上再创佳绩


上一条:喜报|学校在第十三届全国大学生电子商务“创新、创意及创业”挑战赛重庆赛区选拔赛中斩获佳绩

下一条:2023年重庆市职业院校技能大赛“花艺”赛项在学校举办